近日,山西省乡村振兴局的一则招标结果公告引发热议,该局公开招标的山西省防止返贫信息监测信息项目,被中移系统集成有限公司(以下简称:中移公司)以859万元的总价中标。

涉事项目招标结果公告
对于该项目的具体情况,山西省乡村振兴局工作人员表示,已经注意到网络上的信息,但具体情况需要由山西省扶贫监测信息工作站负责人回应。
11月21日,山西公共资源交易服务平台发布了《山西省防止返贫监测信息项目结果公告》,公告显示,山西省防止返贫监测信息项目由两家公司中标。
其中第一包为山西省防止返贫监测信息项目,中标供应商为中移系统集成有限公司,中标价格为859万元;第二包为山西省防止返贫监测信息项目监理,中标公司为山西智信安通工程监理有限公司,中标金额为18.35万元。

设施项目的采购公告
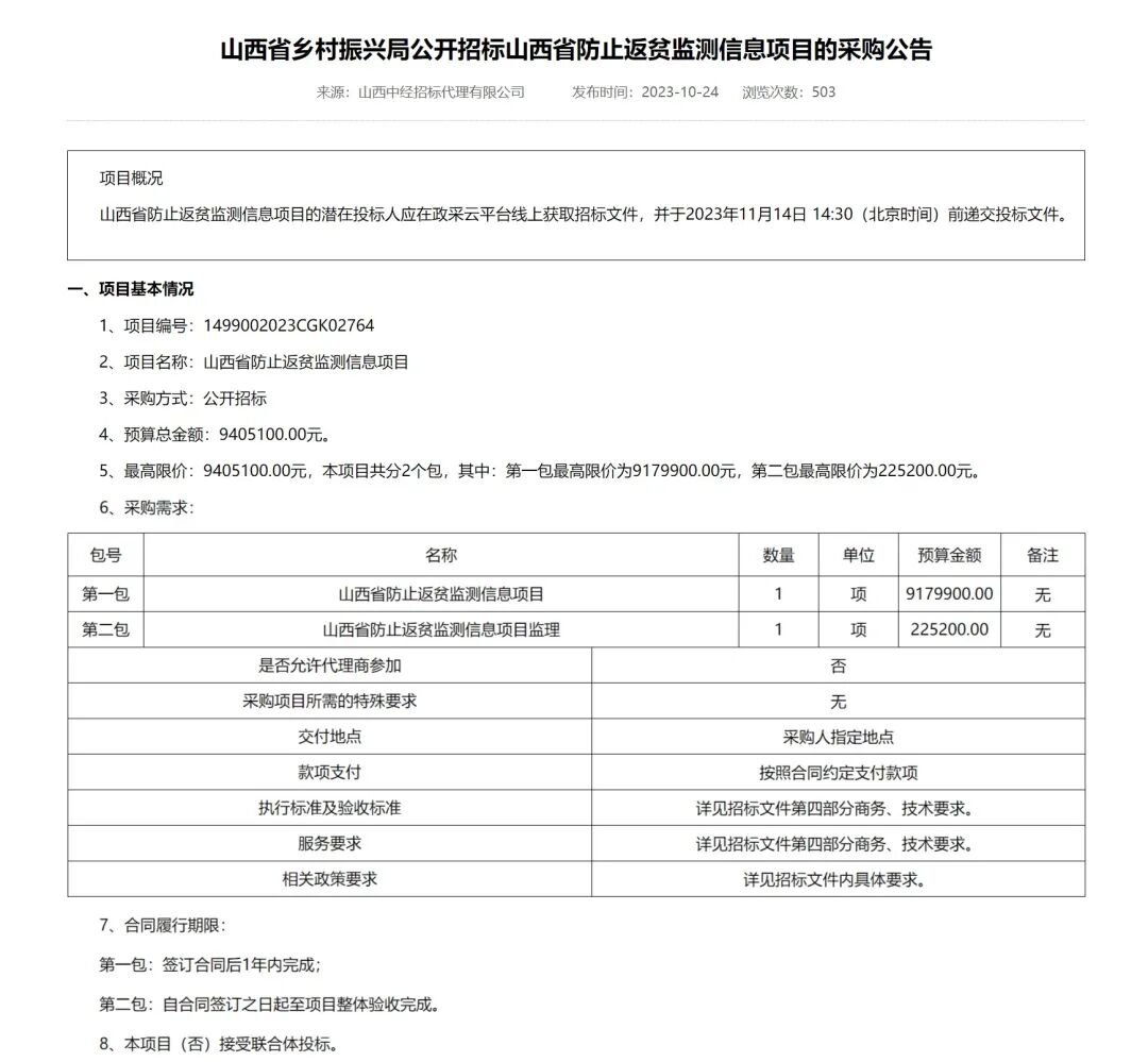
顶端新闻记者注意到,该项目发布采购公告的时间为10月24日,项目预算总金额为940.51万元,项目共分2个包,其中第一包山西省防止返贫监测信息项目最高限价为917.99万元,第二包山西省防止返贫监测信息项目监理最高限价为22.52万元。
该项目的招标文件显示,山西省防止返贫信息监测信息项目包括数据处理和存储系统、应用支撑系统、业务应用系统、系统安全保护要求、信息资源共享要求五部分内容。其中业务应用系统内包含防止返贫信息监测系统、巩固脱贫成果帮扶系统、巩固脱贫成果应用系统、移动端等内容。
11月28日,中标该项目的中移公司工作人员表示,该公司母公司为中国移动通信有限公司,主要面向全国为客户提供软件和信息技术服务。
11月28日上午,山西省乡村振兴局综合处工作人员告诉顶端新闻记者,他们已经关注到网络上针对该项目的声音,但该项目由山西省扶贫监测信息工作站负责,她并不了解具体情况。
有媒体报道称,山西省乡村振兴局正在核实了解相关情况。根据工作人员提供的联系方式,顶端新闻记者电话和短信联系了山西省扶贫监测信息工作站王处长,但截至发稿,未获回应。
据顶端新闻


请输入验证码