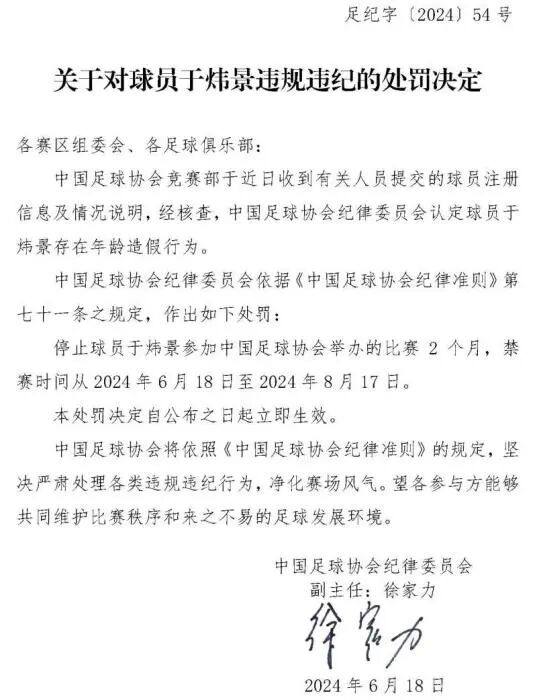
中国足协公布处罚决定 分享到: 发布时间:2024-06-20 15:02 中国足协官网 据中国足协官网6月20日消息,中国足球协会发布关于对球员于炜景、球员黄钰杰违规违纪的处罚决定。因年龄造假行为,于炜景、黄钰杰两名球员均被足协禁赛两个月。 相关阅读 中国足协连开两张罚单 6月17日,中国足协网站公布两份处罚决定。 中国足协压缩内设部门至14个 调整后的14个部门为:党群工作部、综合部、国家队管理部、女子足球部、青少年足球部(全国足球发展重点城市办公室)、竞赛部、技术部、裁判部、社会足球部、对外交流部、人力资源部、媒体文化部、数字信息部、纪检监... 坚决打击腐败!中国足协连放大招 2023赛季中超联赛开幕式 韩海丹 摄公开争议判罚评议结果除了裁判管理机制建设,中国足协还将向社会公开争议判罚评议结果 推搡辱骂裁判,中国足协开罚单:停赛12个月 6月3日,中国足协发布两份处罚决定。其中一份指出,中乙第十轮,山东泰山足球俱乐部B队与泰安天贶的比赛中,泰安天贶球员姚道刚因对裁判员判罚不满,推搡并辱骂裁判员,裁判员出示红牌将其罚出场,随后,姚道刚实施... 登录 评论一下 评论 0人参与,0条评论 还没有评论,快来抢沙发吧! 最热评论 最新评论 已有0人参与,点击查看更多精彩评论 请输入验证码 × 确定 取消
请输入验证码