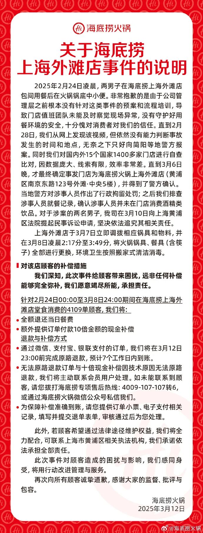
3月12日,@海底捞就“小便事件”再度发表声明称,针对2月24日00:00至3月8日24:00期间在海底捞上海外滩店堂食消费的4109单顾客,将全额退还当日餐费,并额外提供订单付款10倍金额的现金补偿。此外,对于在火锅锅底中小便的两名涉案男子,海底捞已在3月10日向上海黄浦区法院提起民事诉讼申请,坚决依法追究其相关责任。说明全文如下:

【此前报道】
海底捞再回应“男子向火锅内小便”
近日,一则“男子往海底捞锅底里撒尿”的视频引发广泛关注。有网友发布的视频显示,在海底捞店内,一男子站到桌面上,有液体浇进面前的火锅锅底里,相关视频引发广泛转发和关注,网友质疑该男子往锅底里撒尿。

涉事视频截图。
3月6日,海底捞官方账号在相关视频下方回应称,已向多地公安机关报案。
同日,海底捞有关负责人回应南都记者称,“就此视频片段,公安机关已立案,我们全力配合相关部门溯源追查,无论是否摆拍,都将依法坚决追究涉事人员法律责任。”
3月8日,据上海市公安局黄浦分局通报:3月6日,黄浦公安分局接辖区某火锅店报案称,网传“有人向火锅内小便”一事发生在该店内。经警方调查,今年2月24日凌晨,外省市来沪人员唐某(男、17岁)、吴某(男、17岁)等人进入该火锅店包间内用餐,唐某、吴某两人醉酒后分别站上餐台向火锅内小便,吴某还将拍摄的视频发布在网上。目前,警方已依法对唐某、吴某作出行政拘留处罚。

3月8日下午,海底捞官方对此事进行公开回应。海底捞表示,“针对恶意传播者,我司将保留追求其法律责任的权利。鉴于涉事者为未成年人,企业呼吁避免对其个人及家庭进行不当传播或攻击,给他们一个接受教训与成长的机会”。
海底捞进一步表示,“当事门店已将门店锅具、餐具(含筷子)全部进行更换,环境卫生按照搬家式清洁消毒。后续也将提升包间服务方式。此外,消费者还可通过门店明厨亮灶、后厨参观等方式了解门店后厨工作。”
但在海底捞官方微博评论区及社交平台上,部分网友认为海底捞应依法追究两名未成年人的法律责任,并称这段回应为不合格的公关案例,同时,有网友对海底捞对肇事者“强烈谴责”,同时要追究“恶意传播者”法律责任表示极为不解。此外,还有网友质疑,海底捞门店监控较多,是否对此事知情但是不对外公开,担忧就餐时的食品安全问题。
3月9日记者从海底捞获悉,海底捞将起诉2名涉事男子。(大皖新闻综合@海底捞、潇湘晨报、红星新闻、南方都市报等)


请输入验证码