6月17日,消费者吃完楠火锅后舌头发黑一事在社交平台引发热议。
有消费者称就餐后舌头发黑
6月13日,一位杭州的消费者在网上发布视频称,在楠火锅点了一个辣汤、一个菌汤以及牛蛙、土豆、豆芽、卤猪蹄、鸡脚、卤肥肠,吃完后舌头变黑。

餐厅负责人解释称可能是因为铁锅的原因,辣锅的辣椒跟铁锅在一块煮,时间久了就产生这个问题。
6月15日,楠火锅在当事人发布的视频评论区向其道歉:“由于工作人员未经调查当即作出的不实回复,在此对您表示诚挚的歉意”。同时,其表示将把涉事门店锅底样品进行送检。

而在该条视频评论区,不少网友都表示,自己吃完楠火锅出现了同样的问题。



对此,有网友表示,会不会是亚硝酸盐超标导致舌头变黑。
据浙大一院:亚硝酸盐中毒主要的特点是由于组织缺氧而引起的紫绀现象,会出现口唇、舌尖、指甲青紫。重症患者甚至眼结膜、面部乃至全身的皮肤都会呈青紫色。患者会头痛、头晕、乏力、心跳加速,嗜睡、烦躁、呼吸困难,甚至还会出现恶心、呕吐、腹痛、腹泻等消化道症状。严重的中毒者会昏迷、抽搐、大小便失禁,多脏器因为严重缺氧而衰竭导致死亡。
此前也有顾客吃火锅出现舌头变黑的情况,而商家的回应和此次如出一辙,都是铁锅发生反应,不少网友质疑是锅不干净。

曾有专家分析:一般而言,用新的铁锅炒菜会令菜品变黑,因为其附着的防锈物质和加工时残留的表面铁质粉末会在炒菜时与蔬菜、调料产生化学反应使菜肴变黑。因此,新买的铁锅必须经过烤油处理之后才可以正常使用。
最新回应:涉事店已关闭
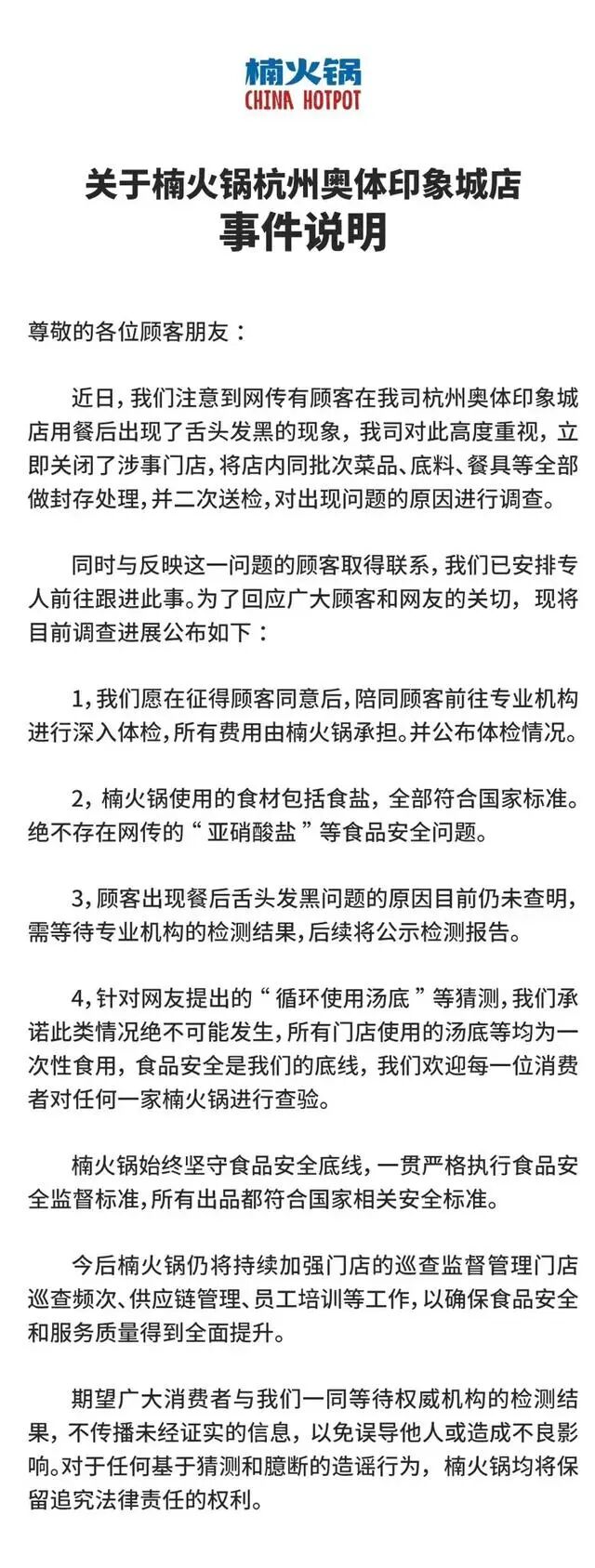
6月17日,楠火锅在微博发布相关说明称,针对网传有顾客在楠火锅杭州奥体印象城店用餐后出现了舌头发黑的情况,公司立即关闭了涉事门店,将店内同批次菜品、底料、餐具等全部做封存处理,并二次送检,对出现问题的原因进行调查。同时,公司与反映这一问题的顾客取得联系,已安排专人前往跟进此事。

楠火锅微博截图
楠火锅同时称,楠火锅使用的食材包括食盐在内全部符合国家标准,绝不存在网传的“亚硝酸盐”等食品安全问题。顾客出现餐后舌头发黑问题的原因目前仍未查明,需等待专业机构的检测结果,后续将公示检测报告。
针对网友提出的“循环使用汤底”等猜测,楠火锅在说明中称,“承诺此类情况绝不可能发生,所有门店使用的汤底等均为一次性食用,食品安全是我们的底线,我们欢迎每一位消费者对任何一家楠火锅进行查验。”
楠火锅官网显示,“楠火锅”品牌起源于1993年,号称川渝排队王,连续两年荣登重庆必吃榜,目前已在华北、华东、广东等地区开设公司。根据公开报道,楠火锅所属公司为成都上纵集团,上纵集团旗下有楠火锅、杉姐老火锅、曾三仙米线、肉桂厨房、麻六记酸辣粉、太好椰、李海鱼五味风重庆面馆、兑LIVEHOUSE等多个品牌。(锦观新闻)

请输入验证码